发布时间:2022-11-19 11:47
2022年11月26日,由吉林省高等院校数字建筑应用技能大赛组委会主办,吉林省教育厅指导,吉林建筑科技学院承办,廊坊市中科建筑产业化创新研究中心、晨曦信息科技集团股份有限公司、吉林省土木学会BIM分会协办的第四届吉林省高等院校数字建筑应用技能大赛,于我校顺利进行!
赛事说明
本赛题意在通过对案例项目的 BIM 模型建立,利用所建 BIM 项目在工程造价阶段、工程深化设计阶段、工程项目管理阶段的综合应用,充分发挥 BIM 技术可视化、模拟性、优化性、协同性等突出优势在建设工程项目全生命周期中精细化管控的作用,促进建筑行业信息化建设。
赛事流程
2022年11月26日
比赛严格执行新冠病毒疫情防控政策,采取线上实时技能实操的比赛形式
赛事嘉宾
中国建设教育协会教育技术专业委员会秘书长张建奇,吉林省土木建筑学会副理事长、大赛组委会主任窦立军,吉林省土木学会BIM分会会长许超,吉林建筑科技学院党委副书记、副校长吕海升,吉林省土木学会BIM分会秘书长、吉林建筑科技学院数字建造学院院长刘喆,晨曦科技常务副总裁、党群工作负责人陈文灵等领导出席了本次大赛开幕式。
比赛现场
参赛队员们在考场上和自己的小组成员进行讨论分析,在比赛的同时也充分展示了各自良好的团队协作能力。本次大赛考核的主要内容在于同学们的软件应用操作及专业知识创新两个方面。比赛过程中要求参赛同学将软件实操与专业知识相融合,吉建科学子“勤奋严谨、砺志创新”的比赛精神印证了我校引导学生自主学习、夯实基础,力求培养专业、软件双精通的教育体系。
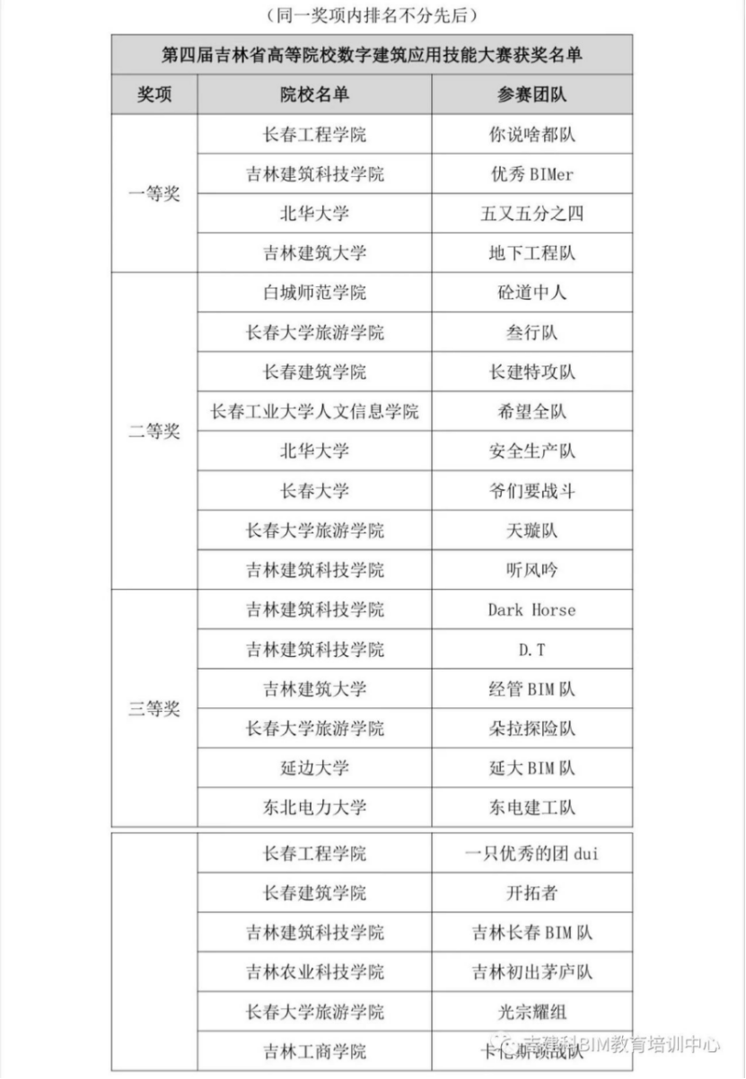
获奖名单
赛事总结
本次大赛旨在提升大学生数字建筑工程技能创新能力,衔接“1+X”证书制度,实现建筑信息模型(BIM)职业技能等级证书的赛证融通,并通过“以赛促学、以赛促教、以赛促建”深化吉林省高等院校建筑类专业教学改革创新。吉林建筑科技学院参赛队员通过这次“晨曦杯”大学生BIM创新大赛加深了团队之间的默契程度,锻炼参赛队员的团队协作意识。在各院校师生的共同努力下,第四届吉林省高等院校数字建筑应用技能大赛圆满结束!
