学校6部教材获批吉林省“十四五”普通高等教育本科省级规划教材

发布时间:2025-06-09 09:25

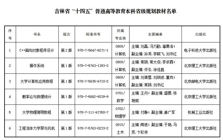
近日,吉林省教育厅公布《关于公布吉林省“十四五”普通高等教育本科省级规划教材名单的通知》,学校共有6部教材成功入选。这一成果标志着学校教育教学水平和课程建设质量显著提升,彰显了学校教师卓越的教学能力和专业水平。



图片


图片


长期以来,学校高度重视教材建设,积极推进高水平教材建设工作。引导广大教师围绕立德树人根本任务,以培养高素质应用型人才为目标,踊跃投身教材编写。此次入选的6部教材特色鲜明,紧密对接产业升级与技术变革趋势,聚焦数字化改造,坚持以立德树人为根本任务,以社会主义核心价值观为引领,聚焦学术理论前沿,精准满足经济社会对人才需求的变化。



吉林省“十四五”普通高等教育本科省级规划教材介绍


图片


《概率论与数理统计》教材是根据教育部数学与统计学教学指导委员会制定的《工科类本科数学基础课程教学基本要求》,面向应用型本科院校理工科的学生编写而成。教材强调概念和内容的直观引入及知识间的联系,注重理论与实际应用相结合,强调应用能力的培养。全书共分为八章,内容包括随机事件及其概率,随机变量及其概率分布,多维随机变量及其分布,随机变量的数字特征,大数定理与中心极限定理,数理统计的基本知识,参数估计,假设检验等。教材中还设置了适量的章节习题,并附有参考答案。


图片


《大学物理简明教程》教材依据教育部现行的《理工科类大学物理课程教学基本要求》(2010年版),结合应用型本科高校转型发展定位和人才培养目标要求编写而成。教材以“努力突出基本概念和基本原理、适当弱化数学推导、加强应用、轻装简约”为指导思想,致力于优化内容组织,突出物理思想方法和处理问题的方法。在例题的选择上强调基础性内容,习题编写上注重贴近生活实际,以提高教学实效为重点,使教材兼具基础性、科学性和实用性。全书共分为十一章,内容包括质点运动学,质点动力学,刚体的转动,机械振动和机械波,气体动理论,热力学基础,静电场,稳恒磁场,电磁感应、电磁场和电磁波,波动光学,量子物理基础等。

《C++面向对象程序设计》2版) 刘磊

图片


《C++面向对象程序设计》(第2版)教材遵循少而精的原则,力求做到版面清晰、结构紧凑、信息含量高,简明讲述了面向对象程序设计的基本概念,对C++的面向对象特性:类、对象、派生类、继承、多态性、虚函数、C++的流类库与输入输出等做了深入浅出的介绍,还使用大量简单的实例循序渐进地介绍了C++面向对象程序设计的基本编程方法,并在重点章节中采用一个实例贯穿多个部分,把学生较感兴趣的问题作为基本范例,并随知识点的增加不断地扩充实例,使学生能更深入,更直观地理解知识点。

《操作系统》 常颖

图片


《操作系统》教材结构清晰,语言通俗,图文并茂,易教易学,立足于培养学习者的实际应用能力。全书共分十一章,从操作系统的基本知识开始逐步深入讲解操作系统的四大功能,即处理机管理功能、存储管理功能、设备管理功能和文件管理功能。第一章至第十章的开始都配有章节结构图及章节重难点,使学习者在学习内容前对章节有所了解。在每章结尾还配有课后习题,供学习者自查学习效果,在习题中选用了历年考研真题,为学习者理解知识、提升能力提供资源。在第十一章中编写了2个操作系统实验,推进操作系统知识的综合实践应用,为院校实验课程提供资源。

《大学计算机应用》

图片


《大学计算机应用教程》教材以教育部高等学校大学计算机课程教学指导委员会制定的《大学计算机基础课程教学基本要求》为指导,结合最新全国计算机等级考试大纲的要求以及编者多年的一线教学实践经验编写而成。教材以案例教学为主,通过大量实例,深入浅出地介绍计算机基础知识、Office办公软件的基本应用、计算机程序设计的基础理论。教材既注重基本原理和方法的阐述,又注重对学生实践能力的培养,内容简明通俗,不仅有助于学习者理解教材内容,还能提高实践动手能力。

《工程流体力学泵与风机》 陶进

图片


《工程流体力学泵与风机》教材定位服务于应用型本科的专业基础课,本着“必需够用为度、覆盖面广、理论联系实际”的原则,阐述通俗易懂,精简理论推导,对重要的概念和原理刻意附加与生活或工程相关的实例,同时辅以实验和大量的习题,以便于学习、理解和掌握。教材主要讲述流体的力学性质,流体静力学,一元流体动力学,流动阻力和能量损失,孔口、管嘴出流及管路流动,明渠流动,堰流,渗流,气体射流,一元可压缩流动(气体动力学),不可压缩流体的三元流动,绕流运动,离心式泵与风机的理论基础,离心式泵与风机的工况分析及调节,泵或风机的安装方法与选择等。

未来,学校将以省级“十四五”规划教材立项为契机,持续加大对优质教材建设的投入与支持,激励教师创作更多高品质教材成果,充分发挥教材建设在提升应用型人才培养质量中的关键作用,推动学校教育教学水平和人才培养质量再上新台阶。


来源:教务处 贾秀廷

初审:牟荟瑾

复审:唐家枫

终审:徐晓霞